北京化工大学教职工因公临时出国(境)事前公示表
化大示出字[2026]11号
出访团组名称 | 谭天伟等5人赴乌兹别克斯坦、阿塞拜疆、意大利三国校际交流团组 | |
出访人团组成员 | 部门 | 职务 |
谭天伟 | 北京化工大学 | 校长 |
范凡 | 审计处 | 处长 |
张好斌 | 材料科学与工程学院 | 院长 |
魏芸 | 化学学院 | 院长 |
李齐方 | 国际教育学院 | 党总支书记 |
出访国家或地区 | 乌兹别克斯坦、阿塞拜疆、意大利 | |
拟出访日期 | 2026.4.17--2026.4.25 | |
邀请单位 | 乌兹别克国立农业大学、阿塞拜疆巴库工程大学、阿塞拜疆科技大学、意大利佛罗伦萨大学、意大利热那亚大学 | |
经费来源及 拟支出金额 | 经费来源:学校经费 拟支出金额:约30万元 | |
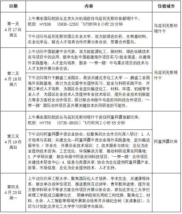
出访任务 及日程安排 |
| |
事后公示 | 请在回国后1个月内在单位内部公布上述公示内容的实际执行情况和出访报告。 | |
公示期7天,如有异议,请于3月 6日下午5:00前将书面意见反馈至国际交流与合作处,联系电话:010-64448919;邮箱:ygcf@mail.buct.edu.cn。 | ||

